halaman depanaplikasikantor bisnis
  • Mobile Contacts Library

    Mobile Contacts Library

    8.1 1.5 2026-02-10
    kantor bisnis
    unduh

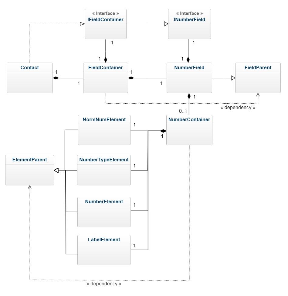
Perpustakaan yang terstruktur dengan baik, dan cepat untuk mendapatkan kontak dari ponsel.

Perpustakaan ini membantu pengembang untuk dengan mudah mengelola kontak seluler aplikasi dengan mudah. Perpustakaan menggunakan "ContentResolver", ini adalah perpustakaan yang terstruktur dengan baik, cepat, mudah digunakan, dan mudah dimodifikasi untuk mendapatkan kontak dari ponsel. Perpustakaan ini membutuhkan SDK 15 minimum.

Periksa presentasi lengkap perpustakaan di GitHub:

https://github.com/jagerfield/mobile-contacts-library

Mohon jangan meninjau atau melaporkan masalah di Google Play, sebagai gantinya, silakan posting ulasan Anda dan laporkan bug di sini:

https://github.com/jagerfield/mobile-contacts-library/issues

Baca selengkapnya

Pratinjau

Pengguna juga melihat

Lihat semuanya

Anda mungkin tertarik

Lihat semuanya

Game serupa lainnya

Lihat semuanya

Lebih banyak permainan Level

Lihat semuanya